arrow left OUR CASE STUDIES

CommuniCare Advantage

Streamlining Health IT for Value Based Care

CommuniCare Advantage, a Medicare Advantage plan owned by the Communicare Family of companies (a $2B leader in the post acute space) was experiencing rapid growth through multiple acquisitions. With a mix of different technology systems and processes, this inherited complexity inflated their operational costs and also made them vulnerable to compliance issues. Over a period of time, their handle on revenue impact was apparent as they saw declining reimbursements while the cost of patient care kept rising. Our experienced team of technology and process experts helped them overcome the complexity to support their business needs.

AI, Healthcare, Web

What we did

Returned organization to compliance in under six months

The company was expanding beyond a traditional medicare advantage plan to also be an Accountable Care Organization (ACO). We worked to ensure that we understood their needs, providing solutions that would meet and exceed all of their requirements.

icon describing strategy

Technology consolidation led to 25% reduction in solution footprint

Our client was being weighed down by excessive technology solutions that were outdated and not meeting their growing needs. We worked to turn their technology ecosystem into a revenue driver rather than a cost center by consolidating and finding them the right partner to scale with.

icon of a bar graph going up

Maximized revenue by providing potential for 20% yearly growth

By minimizing their technical debt and helping them choose a modern, scalable solution, we were able to ensure that our client has the modern UI and ongoing visibility into their data that they need to enhance their patient care and provider documentation, ensuring maximized reimbursements.

CommuniCare Advantage
Value Based Care organization overcomes system complexity to achieve profitability

CommuniCare Advantage, a Medicare Advantage plan owned by the Communicare Family of companies (a $2B leader in the post- acute space) was experiencing rapid growth through multiple acquisitions.

VIEW CASE STUDY VIEW CASE STUDY

From technical debt to maximized revenue

Through continuous delivery and pragmatic consulting, we focused on what would bring the most value to our client over a series of nine months.

Deliverables

  • Technology ecosystem audit
  • Executive-level user interviews
  • Subject matter expert (SME) user interviews
  • Interview analysis & insights
  • Current & future state ecosystem maps
  • Compliance requirement documentation
  • Buy, build, partner framework for best approach
  • Creation of Request for Proposal (RFP) for “buy” selection
  • Landscape analysis for RFP vendor selection
  • Grading metric for evaluating RFP responses
  • Management of RFP process & selected vendors
  • Evaluation & grading provided to client from each vendor RFP response
  • Pricing matrix for final vendor selection
  • Consultation & migration to selection SAAS solution
  • Gap analysis of chosen vendor solution
  • Reporting solution identified
  • Consolidation of all data sets into a single source of truth
  • Report development through PowerBI to meet compliance & on-going internal business needs

We ask the right questions

The product and solution architecture team from Digital Scientists approached our client’s issues with the deep desire to understand their problems, their ecosystem architecture, and the future state they need in order to help their growing business thrive.

We sought to understand the following questions:

  • What is our clients ultimate goals and how is their business structured?
  • Where are they wanting to go? What are they hoping to get out of this engagement?
  • How can we help them identify the systems that are working today and the ones that are not meeting their needs, eliminating their technical debt?
  • What is the system(s) they truly need in place? How do we define that system so we can help them buy/build/partner for their ideal future state?

Insights from the key stakeholders

Before we began the technical ecosystem audit, we first wanted to hear from the executive team and the subject matter experts using the platforms.

  • What were their current roles & objectives?
  • What systems were critical to their work?
  • What was working for their needs & what was not working?
  • What were their needs for accomplishing their business goals?

From there, we compiled comprehensive insights of the current state of their ecosystem, as well as a butter understanding of the priority workflows a

User-interview

What is working.
What is not.

From our client’s list of over 60 digital products, we were looking to identify the pivotal systems needed to meet the objectives of the business.

For each software program in use, we would analyze around each item:

  • how satisfied is the client with it?
  • how useful is it?
  • how necessary is it?
  • is the platform serving as a source of truth & who for?
  • what systems are out of sync?

Identifying the critical systems

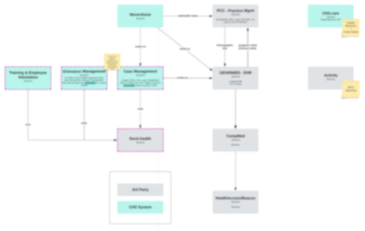
Based upon the interviews, internal research for compliance, and landscape analysis, we were able to compile a clear diagram of the critical systems, with links to the dependencies. This was something our client has never been able to fully document and visualize in a comprehensive way. This ecosystem map drove internal alignment and provided visibility into all of their digital solutions. It also supported the identification of major areas of concern as well gaps in the data flows.

Which EHR ecosystem meets the complex needs of our partner?

The current SaaS products were not supporting all of our client’s needs. To help them find the right partner, we performed a high level, qualitative assessment of over a dozen Electronic Health Record (EHR) and clinical case management solutions based upon targeted criteria:

  • System/compliance requirements
  • Expertise in the post-acute care space
  • Customer support reviews
  • Company stability
  • Current/past relationship with our client

We researched each product ecosystem to see what might best serve the many needs of the company’s EHR and their case management solution. From there, we created the short list of EHR platform companies that would receive the Request for Proposal (RFP).

AaNeel
Acclivity-Health
AdvancedMD
Cerner
Epic
Gehrimed-by-Netsmart
MediTech
Netsmart
Persivia
PointClickCare
Veradigm

Finding the right product strategy

To help our clients best decide the next platform that would meet their needs, we created a formal Request for Proposal (RFP) that we would send a selection of the chosen vendors that were identified during the landscape assessment.

When creating the RFP, we had to take into account the following:

  • Client’s priority technical & reporting needs
  • Compliance requirements from the Centers for Medicare & Medicaid Services (CMS)
  • Evaluated the RFP vendors to confirm their abilities to ensure alignment with the Model of Care
  • Integration into their current ecosystem

We created a robust RFP but also a complimentary requirements document and a grading matrix that would ensure the best method of grading the RFP responses.

From there, we used a detailed grading matrix to ensure that we were fair and concise with the RFP responses. We managed all vendor communication, as well as in person/onsite selection presentations, and provided pricing analysis to best help our clients make an informed decision around the final selection. With the selection of a finalist, we were able to take an active approach on implementation and migration to this new platform.

Plan healthcare provider

Delivering a robust reporting solution through data integration

Man sending message on slack
Machine learning code image

Once our client was able to define their largest and highest priority gap areas, we were able to work quickly to deliver them a robust reporting solution that would allow them to ensure compliance as well as proactively plan for growth. During this technical architecture consulting, we were already able to understand their different business and reporting requirements. The next step in this process was to gain access to all of their many data sources and Data Marts across their platform, including their:

  • Electronic Health Record platform
  • Telehealth solution
  • Case management solution
  • Revenue cycle engine
  • Claims clearinghouse
  • CMS reporting results
  • ACO reporting tools

Through our team of data scientists and API developers, we were able to provide a SQL database to our clients. Through PowerBI, we were able to bypass the need for an in house data analyst, alleviating roadblocks for the clinical team as well as providing more breathing room for the technology team. We worked with the client to combine, data scrub, and consolidate all of these data points into a single source of truth. Now, the client’s leadership team and clinical stakeholders are able to easily access their data at any given time, including:

  • High level operational reports
  • Universe Report (CMS Audit) which combines historical and realtime clinical data
  • Scheduling Report for their providers and ability to proactively schedule needed Health Risk Assessments (HRA)
  • Initial HRA completion report
  • Annual HRA completion report
  • Information & Communication Technology (ICT) Completion Reports
  • Integrated Care Program (ICP) Completion Reports
  • Risk Level Reports
  • Additional reports such as listing duplicate patient records to ensure compliance

This visibility into their data allows the leadership team, plan administrators, and providers the necessary clarity needed to remain compliant and to proactively meet the needs of their patients. This ensures that our clients are no longer at risk of noncompliance or leaving valuable claims reimbursements on the table.

The results

System integration + interoperability

Visibility into proactive data to ensure ongoing compliance

We provided a single source of truth, through a Data Mart that ensures real-time visibility into data. This allows for proactive reporting to ensure ongoing compliance.

Modernized EHR to scale their business

Through a repeatable, scientific method of product strategy, we were able to guide our client as they selected and migrated to a stable, modern EHR that integrates with their existing ecosystem and would ensure user (provider) adoption.

Upwards Trend

Spend reduction + revenue growth

We were able to help our clients reduce their technical debt, removing unnecessary and outdated platforms, while ensuring their EHR would reduce under/missed billing through an intuitive user experience and workflows for their providers.